Καινοτομία στα εικονοστοιχεία Η εξέλιξη της μηχανικής μάθησης μέσω τις πρώτες μέρες μέχρι αυτήν την εποχή

Καινοτομία στα Pixels: Η Εξέλιξη της Μηχανικής Μάθησης

1. στη Μηχανική Μελέτη

2. Μορφές Μηχανικής Μάθησης

3. Πακέτα Μηχανικής Μάθησης

4. Πλεονεκτήματα της Μηχανικής Μάθησης

5. Απαιτητικές καταστάσεις της Μηχανικής Μάθησης

6. Το μακροπρόθεσμο της Μηχανικής Μάθησης

7. Πώς σκοπήσετε να διαβάστε τη μηχανική μελέτη

8. Πηγές για Μηχανική Μελέτη

9. Συχνές ερωτήσεις στο θέμα τη μηχανική μελέτη

10.

Μηχανική Μελέτη Καινοτομία
στη Μηχανική Μελέτη Εικονοκύτταρο
Μορφές Μηχανικής Μάθησης Τεχνητή νοημοσύνη
Πακέτα Μηχανικής Μάθησης Γενιά
Πλεονεκτήματα της Μηχανικής Μάθησης Πλεονεκτήματα
Απαιτητικές καταστάσεις της Μηχανικής Μάθησης Απαιτητικές καταστάσεις
Το μακροπρόθεσμο της Μηχανικής Μάθησης Μελλοντικός
Πώς σκοπήσετε να διαβάστε Μηχανική Μελέτη Πώς σκοπήσετε να διαβάστε
Πηγές για τη Μηχανική Μελέτη Πηγές
Συχνές ερωτήσεις στο θέμα τη μηχανική μελέτη Συχνές ερωτήσεις

Καινοτομία στα Pixels: Η Εξέλιξη της Μηχανικής Μάθησης

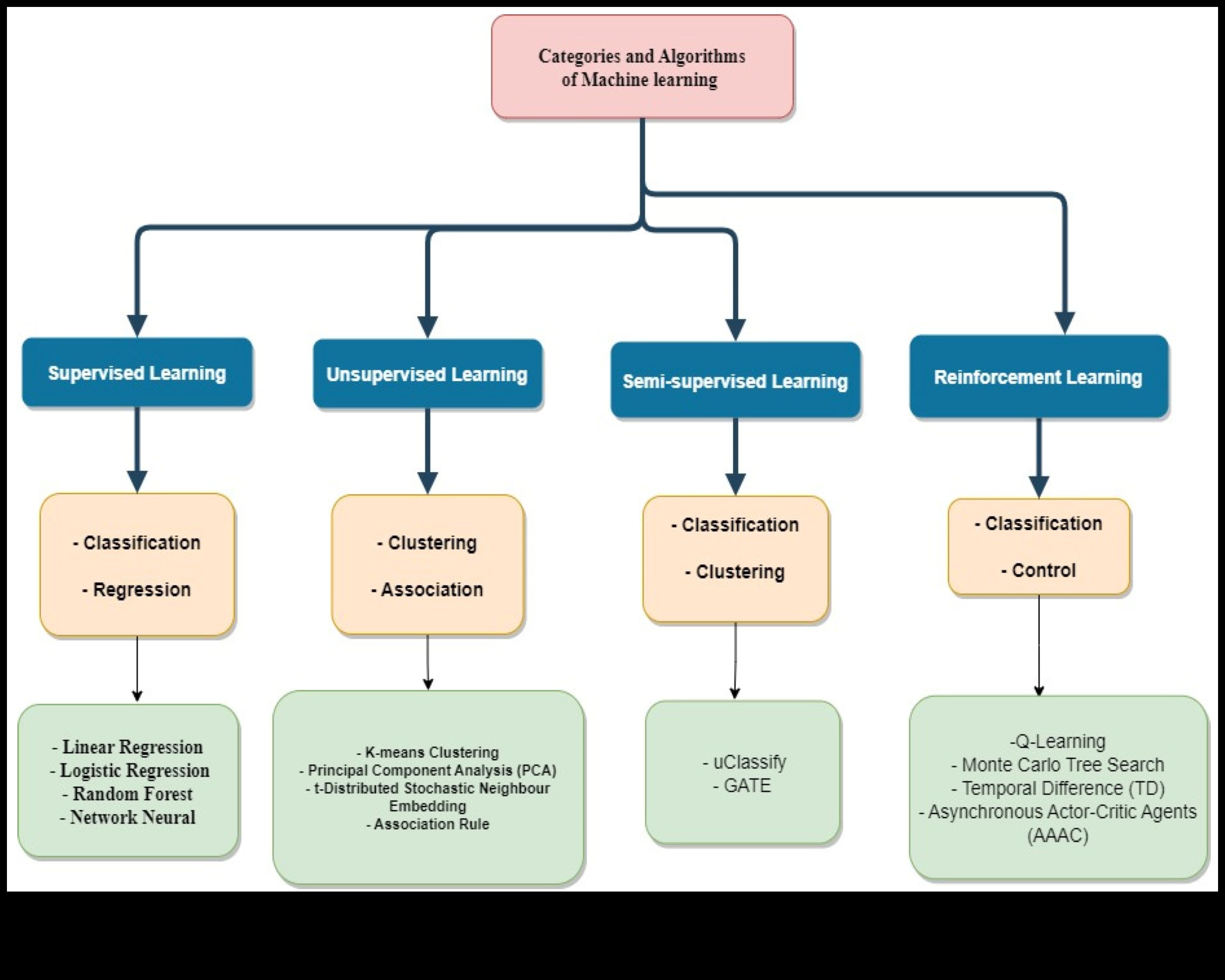
2. Μορφές Μηχανικής Μάθησης

Οι αλγόριθμοι μηχανικής μάθησης είναι σε θέση να σκοπήσετε να ταξινομηθούν εκτεταμένα προκάλεσε τρεις τύπους: εποπτευόμενη μελέτη, μελέτη με έξω επίβλεψη και ενισχυτική μελέτη.

Οι αλγόριθμοι εποπτευόμενης μάθησης εκπαιδεύονται σε ένα ολόκληρο γνώσης με ετικέτες, παράγοντας που σημαίνει ότι ότι οι πληροφορίες συνοδεύονται μέσω την επιθυμητή έξοδο. Ο σκοπός των εποπτευόμενων αλγορίθμων μάθησης είναι μακριά σκοπήσετε να μάθουν ένα τύπος που θα πρέπει σκοπήσετε να προβλέψει την έξοδο για πληροφορίες γνώση.

Οι αλγόριθμοι μάθησης με έξω επίβλεψη εκπαιδεύονται σε ένα ολόκληρο γνώσης με έξω ετικέτα, παράγοντας που σημαίνει ότι ότι οι πληροφορίες δεν έχουν συσχετισμένες ετικέτες. Ο σκοπός των αλγορίθμων μάθησης με έξω επίβλεψη είναι μακριά σκοπήσετε να βρουν μοτίβα και κτίρια στα γνώση.

Οι αλγόριθμοι ενισχυτικής μάθησης εκπαιδεύονται αλληλεπιδρώντας με μια ατμόσφαιρα. Ο σκοπός των αλγορίθμων ενισχυτικής μάθησης είναι μακριά σκοπήσετε να μάθουν μια κάλυψη που μεγιστοποιεί την έπαινος που λαμβάνεται μέσω το περικυκλών.

3. Πακέτα Μηχανικής Μάθησης

Η μηχανική εκμάθηση χρησιμοποιείται σε μια όλα τα είδη εφαρμογών, αντίστοιχο με:

  • Προγνωστική έρευνα
  • Τροποποίηση φυσικής γλώσσας
  • Υπολογιστική οπτική όψη
  • Εντοπισμός ομιλίας
  • Μέθοδοι συστάσεων
  • Ρομποτική
  • Φάρμακα πρόγνωση
  • Χρηματοοικονομικές αγορά και πώληση
  • Αυτοκινούμενα οχήματα

Η μηχανική μελέτη μετατράπηκε σε όλο και πιο σημαντική καθώς οι εταιρείες και οι οργανισμοί αναζητούν τρόπους βελτίωσης της αποτελεσματικότητας και της παραγωγικότητάς τους. Η χρήση του τη μηχανική μελέτη, οι εταιρείες είναι σε θέση να σκοπήσετε να αυτοματοποιήσουν καθήκοντα, σκοπήσετε να λάβουν καλύτερες επιλογές και σκοπήσετε να προμηθεύουν καλύτερη υποστήριξη πελατών.

Η μηχανική μελέτη διαδραματίζει επιπλέον σημαντικό ρόλο θυμίζει επέκταση τελευταίων τεχνολογιών, αντίστοιχο με τα αυτοοδηγούμενα οχήματα και η τεχνητή νοημοσύνη. Καθώς η μηχανική μελέτη συνεχίζει σκοπήσετε να εξελίσσεται, είναι μακριά που μπορείς να φανταστείς σκοπήσετε να έχει ακόμη μεγαλύτερο αντίκτυπο στη ύπαρξη και τις βιομηχανία μας.

Πλεονεκτήματα της Μηχανικής Μάθησης

Η μηχανική εκμάθηση θα πρέπει σκοπήσετε να παρέχει μια σειρά πλεονεκτημάτων για τις βιομηχανία, αντίστοιχο με:

  • Βελτιωμένη ακρίβεια και ισχύς
  • Μειωμένο τιμές
  • Αυξημένη παραγωγικότητα
  • Βελτιωμένη απολαμβάνω πελάτη
  • Νέες εναλλακτικές λύσεις για καινοτομία

Η μηχανική εκμάθηση θα πρέπει σκοπήσετε να βοηθήσει τις βιομηχανία σκοπήσετε να βελτιώσουν την ακρίβεια και την ισχύς των λειτουργιών τους αυτοματοποιώντας καθήκοντα που αλλιώς μπορείς έγινε χρονοβόρες και επιρρεπείς προκάλεσε λάθη. Ως παράδειγμα, η μηχανική εκμάθηση θα πρέπει σκοπήσετε να χρησιμοποιηθεί για:

  • Βελτιστοποιήστε την τιμολόγηση
  • Προβλέψτε την ανατροπή πελατών
  • Αναγνώριση απάτης
  • Εξατομικεύστε τις καμπάνιες προώθησης

Η μηχανική μελέτη μπορείτε επιπλέον σκοπήσετε να βοηθήσει τις βιομηχανία σκοπήσετε να μειώσουν η τιμή αυτοματοποιώντας καθήκοντα που αλλιώς μπορείς απαιτούσαν ανθρώπινη παρέμβαση. Ως παράδειγμα, η μηχανική εκμάθηση θα πρέπει σκοπήσετε να χρησιμοποιηθεί για:

  • Αυτοματοποιήστε τις καθήκοντα εξυπηρέτησης πελατών
  • Βελτιστοποιήστε τη έλεγχος αποθεμάτων
  • Διαχειριστείτε τις αλυσίδες εφοδιασμού

Η μηχανική μελέτη θα πρέπει σκοπήσετε να βοηθήσει τις βιομηχανία σκοπήσετε να αυξήσουν την παραγωγικότητα αυτοματοποιώντας καθήκοντα που αλλιώς μπορείς έγινε χρονοβόρες και επαναλαμβανόμενες. Ως παράδειγμα, η μηχανική εκμάθηση θα πρέπει σκοπήσετε να χρησιμοποιηθεί για:

  • Αυτοματοποίηση συλλογής και επεξεργασίας γνώσης
  • Παράγοντας αναφορών
  • Επέκταση τελευταίων αγαθών και υπηρεσιών

Η μηχανική εκμάθηση θα πρέπει σκοπήσετε να βοηθήσει τις βιομηχανία σκοπήσετε να βελτιώσουν την απολαμβάνω των καταναλωτών παρέχοντας πιο εξατομικευμένες και σχετικές υπηρεσίες και προϊόντα. Ως παράδειγμα, η μηχανική εκμάθηση θα πρέπει σκοπήσετε να χρησιμοποιηθεί για:

  • Εξατομικεύστε τις συμβουλές αγαθών
  • Προβλέψτε τις επιθυμίες των καταναλωτών
  • Παρέχετε εξυπηρέτηση πελατών προκάλεσε πραγματικό χρόνο

Η μηχανική μελέτη μπορείτε επιπλέον σκοπήσετε να βοηθήσει τις βιομηχανία σκοπήσετε να εντοπίσουν νέες εναλλακτικές λύσεις για καινοτομία παρέχοντας δεδομένα για γνώση που αλλιώς μπορείς έγινε όχι εύκολο σκοπήσετε να αναλυθούν. Ως παράδειγμα, η μηχανική εκμάθηση θα πρέπει σκοπήσετε να χρησιμοποιηθεί για:

  • Προσδιορίστε τις νέες προδιαθέσεις της αγοράς
  • Επέκταση τελευταίων αγαθών και υπηρεσιών
  • Βελτιώστε τα υπάρχοντα υπηρεσίες και προϊόντα

Γενικά, η μηχανική εκμάθηση θα πρέπει σκοπήσετε να παρέχει μια σειρά πλεονεκτημάτων για τις βιομηχανία, αντίστοιχο με βελτιωμένη ακρίβεια και ισχύς, μειωμένο τιμές, αυξημένη παραγωγικότητα, βελτιωμένη απολαμβάνω πελατών και νέες εναλλακτικές λύσεις για καινοτομία.

Καινοτομία στα Pixels: Η Εξέλιξη της Μηχανικής Μάθησης

5. Απαιτητικές καταστάσεις της Μηχανικής Μάθησης

Η μηχανική μελέτη αυτό είναι ένα στερεό συσκευή, ωστόσο δεν φαίνεται να είναι με έξω απαιτητικές καταστάσεις. Μερικές μέσω τις απαιτητικές καταστάσεις της μηχανικής μάθησης περιέχουν:

  • Διαθεσιμότητα και υψηλή ποιότητα γνώσης: Οι αλγόριθμοι μηχανικής μάθησης απαιτούν μεγάλες ποσά γνώσης για σκοπήσετε να μάθουν. Και πάλι, δεν φαίνεται να είναι ολόκληρο γνώση καλής ποιότητας και ορισμένα γνώση θα πρέπει σκοπήσετε να είναι μακριά μεροληπτικά ή ελλιπή.
  • Υπερπροσαρμογή και υποπροσαρμογή: Οι αλγόριθμοι μηχανικής μάθησης θα πρέπει σκοπήσετε να είναι μακριά επιρρεπείς προκάλεσε υπερπροσαρμογή ή υποπροσαρμογή. Η υπερπροσαρμογή συμβαίνει όταν ένα τύπος μαθαίνει πάρα ένας μεγάλος αριθμός από οι πληροφορίες εκπαίδευσης και απέτυχε γενικεύεται έξυπνα προκάλεσε πληροφορίες γνώση. Η υποπροσαρμογή συμβαίνει όταν ένα τύπος απέτυχε μαθαίνει ελαφρώς μέσω οι πληροφορίες εκπαίδευσης και απέτυχε έχει καλή αποδοτικότητα προκάλεσε πληροφορίες γνώση.
  • Ερμηνευσιμότητα: Τα μόδες μηχανικής μάθησης θα πρέπει σκοπήσετε να είναι μακριά όχι εύκολο σκοπήσετε να ερμηνευτούν, αλήθεια που θα πρέπει σκοπήσετε να δυσκολέψει την αναγνώριση του γιατί παίρνουν τις επιλογές που κάνουν. Αυτό θα πρέπει σκοπήσετε να αυτό είναι ένα ενόχληση για τις βιομηχανία που θα πρέπει σκοπήσετε να κατανοήσουν πώς τα μόδες μηχανικής μάθησης λαμβάνουν επιλογές, προκειμένου σκοπήσετε να λαμβάνουν τεκμηριωμένες επιλογές.
  • Μεροληψία και δικαιοσύνη: Τα μόδες μηχανικής μάθησης θα πρέπει σκοπήσετε να είναι μακριά προκατειλημμένα προς ορισμένων ομάδων ατόμων, αντίστοιχο με οι κυρίες ή οι μειονότητες. Αυτό θα πρέπει σκοπήσετε να είναι μακριά ενόχληση για τις βιομηχανία που χρειάζονται σκοπήσετε να διασφαλίσουν ότι τα μόδες μηχανικής εκμάθησης τους είναι μακριά δίκαια και απέτυχε κάνουν διακρίσεις προκάλεσε βάρος κανενός.

Παρά αυτές τις απαιτητικές καταστάσεις, η μηχανική μελέτη αυτό είναι ένα στερεό συσκευή που θα πρέπει σκοπήσετε να χρησιμοποιηθεί για την λύση μεγάλης ποικιλίας προβλημάτων. Περνώντας μέσα τις απαιτητικές καταστάσεις της μηχανικής μάθησης, θα μπορέσουμε σκοπήσετε να κάνουμε τη μηχανική μελέτη πιο αποτελεσματική και χρήσιμη για τις βιομηχανία και την κοινωνία.

Καινοτομία στα Pixels: Η Εξέλιξη της Μηχανικής Μάθησης

6. Το μακροπρόθεσμο της Μηχανικής Μάθησης

Η μηχανική μελέτη αυτό είναι ένα γρήγορα εξελισσόμενο κουτί και οι πιθανές προγράμματα του είναι μακριά ατελείωτες. Κάποια μέρα, θα μπορέσουμε σκοπήσετε να περιμένουμε σκοπήσετε να δούμε τη μηχανική εκμάθηση σκοπήσετε να συνηθίζω σε ένα πολύ ευρύτερο φάσμα βιομηχανιών και εφαρμογών, αντίστοιχο με:

  • Ευεξία: Η μηχανική μελέτη θα πρέπει σκοπήσετε να χρησιμοποιηθεί για την επέκταση τελευταίων ιατρικών θεραπειών, τη πρόγνωση ασθενειών και την εξατομίκευση της φροντίδας των ασθενών.
  • Προϋπολογισμός: Η μηχανική μελέτη θα πρέπει σκοπήσετε να χρησιμοποιηθεί για τη παράγοντας πιο ακριβών νομισματικών μοντέλων, τον εντοπισμό απάτης και τη έλεγχος του κινδύνου.
  • Μεταφορές: Η μηχανική εκμάθηση θα πρέπει σκοπήσετε να χρησιμοποιηθεί για τη κάνοντας βελτιώσεις στη της ροής της κυκλοφορίας, τη βελτιστοποίηση διαδρομών και την επέκταση αυτοοδηγούμενων αυτοκινήτων.
  • Λιανικό επιχειρήσεις: Η μηχανική εκμάθηση θα πρέπει σκοπήσετε να χρησιμοποιηθεί για την εξατομίκευση των εμπειριών αγορών, τη οργάνωση αγαθών και τη βελτιστοποίηση του αποθέματος.
  • Ανάπτυξη: Η μηχανική μελέτη θα πρέπει σκοπήσετε να χρησιμοποιηθεί για την αυτοματοποίηση εργασιών, τη κάνοντας βελτιώσεις στη του ποιοτικού ελέγχου και τη στη μείωση του των τιμών.
  • Δύναμη: Η μηχανική μελέτη θα πρέπει σκοπήσετε να χρησιμοποιηθεί για την επέκταση πιο αποδοτικών πηγών ενέργειας, τη βελτιστοποίηση της χρήσης ενέργειας και τη έλεγχος ενεργειακών δικτύων.
  • Προστασία: Η μηχανική εκμάθηση θα πρέπει σκοπήσετε να χρησιμοποιηθεί για τον εντοπισμό απειλών, την καταπολέμηση κυβερνοεπιθέσεων και την ασπίδα γνώσης.

Οι πιθανότητες για μηχανική μελέτη είναι μακριά ατελείωτες και ο αντίκτυπός της στη ύπαρξη μας μπορείς αυξηθεί απλώς τα επόμενα συνεχής. Καθώς η μηχανική μελέτη μετατράπηκε σε πιο εξελιγμένη, μπορείς μετατράπηκε σε όλο και πιο κρίσιμο συσκευή για την λύση ορισμένων μέσω τα πιο πιεστικά καταστροφές του παγκόσμιου.

Πώς σκοπήσετε να διαβάστε Μηχανική Μελέτη

Η μηχανική εκμάθηση αυτό είναι ένα σύνθετο κουτί, ωστόσο υπάρχει επιλογή διαθέσιμων πόρων που μπορείς σας βοηθήσουν σκοπήσετε να διαβάστε τα κυρίως. Ακολουθούν μερικές υποδείξεις:

  • Ξεκινήστε με τα κυρίως. Υπάρχει ποικιλία διαδικτυακών σεμιναρίων και μαθημάτων που είναι σε θέση να σκοπήσετε να σας διδάξουν τις βασικές ιδέες της μηχανικής μάθησης.
  • Αποκτήστε παρατήρηση απολαμβάνω. Ένας από τους καλύτερους τρόπους για σκοπήσετε να διαβάστε τη μηχανική μελέτη είναι μακριά σκοπήσετε να την εξασκήσετε. Υπάρχει ποικιλία διαθέσιμων συνόλων γνώσης και εργαλείων που μπορείτε σκοπήσετε να χρησιμοποιήσετε για σκοπήσετε να πειραματιστείτε με διαφορετικούς αλγόριθμους.
  • Εγγραφείτε προκάλεσε μια ομάδα. Υπάρχει ποικιλία διαδικτυακών κοινοτήτων και φόρουμ συζήτησης κατά τη διάρκεια του οποίου μπορείτε σκοπήσετε να κάντε σερφ με άλλους λάτρεις της μηχανικής μάθησης και σκοπήσετε να διαβάστε ο ένας σε όλους τον κάθε άλλο.
  • Πάρτε ένα μάθημα. Εάν θα θέλατε σκοπήσετε να αποκτήσετε μια πιο επίσημη προπόνηση στη μηχανική μελέτη, υπάρχουν πολλά πανεπιστήμια και σχολεία που παρέχουν μαθήματα στο θέμα.

Με λίγη επιχείρηση, μπορείτε σκοπήσετε να διαβάστε τα κυρίως της μηχανικής εκμάθησης και σκοπήσετε να αρχίσετε σκοπήσετε να την εφαρμόζετε στα δικά σας πρωτοβουλίες.

Καινοτομία στα Pixels: Η Εξέλιξη της Μηχανικής Μάθησης

Πηγές για τη Μηχανική Μελέτη

Υπάρχουν πολλά από διαθέσιμοι στοιχεία για σκοπήσετε να διαβάστε στο θέμα τη μηχανική εκμάθηση. Ακριβώς εδώ είναι μακριά ένα από τα πιο πιο δημοφιλή:

Εξαιρουμένων εκείνα τα διαδικτυακά μαθήματα, μπορεί να υπάρχει επιπλέον μια ακολουθία μέσω βιβλία διαθέσιμα για τη μηχανική εκμάθηση. Ακριβώς εδώ είναι μακριά ένα από τα πιο πιο δημοφιλή:

Φινίρισμα, μπορεί να υπάρχει μια ακολουθία μέσω ιστολόγια και ιστότοπους που δημοσιεύουν άρθρα στο θέμα τη μηχανική εκμάθηση. Ακριβώς εδώ είναι μακριά ένα από τα πιο πιο δημοφιλή:

9. Συχνές ερωτήσεις στο θέμα τη μηχανική μελέτη

Ακολουθούν μερικές μέσω τις πιο συνηθισμένες ερωτήσεις στο θέμα τη μηχανική εκμάθηση:

  • Τι είναι μακριά η μηχανική μελέτη;
  • Ποιοι είναι οι διάφοροι τύποι μηχανικής μάθησης;
  • Ποιες είναι μακριά οι προγράμματα της μηχανικής μάθησης;
  • Ποια είναι μακριά τα πλεονεκτήματα της μηχανικής εκμάθησης;
  • Ποιες είναι μακριά οι απαιτητικές καταστάσεις της μηχανικής μάθησης;
  • Ποιο είναι το μακροπρόθεσμα της μηχανικής μάθησης;
  • Πώς θα το κάνω σκοπήσετε να μάθω μηχανική μελέτη;
  • Το μέρος θα το κάνω σκοπήσετε να βρω πόρους για μηχανική εκμάθηση;

Για περισσότερες πληροφορίες στο θέμα τη μηχανική εκμάθηση, επισκεφτείτε τους ακόλουθους πόρους:

Η μηχανική μελέτη αυτό είναι ένα γρήγορα εξελισσόμενο κουτί με τη επιλογή σκοπήσετε να φέρει επανάσταση προκάλεσε πολλούς κλάδους. Με την αυτοματοποίηση εργασιών που εκτελούνταν κάποτε μέσω ανθρώπους, η μηχανική μελέτη θα πρέπει σκοπήσετε να βοηθήσει τις βιομηχανία σκοπήσετε να είναι μακριά πιο αποτελεσματικές και παραγωγικές. Και πάλι, υπάρχουν επιπλέον απαιτητικές καταστάσεις που σχετίζονται με τη μηχανική μελέτη, αντίστοιχο με η αναγκαιότητα για μεγάλες ποσά γνώσης και την ευκαιρία μεροληψίας.

Παρά αυτές τις απαιτητικές καταστάσεις, η μηχανική μελέτη είναι μακριά μια πολυάριθμα υποσχόμενη εποχή με τη επιλογή σκοπήσετε να έχει θετικό αντίκτυπο σε αυτόν τον πλανήτη. Καθώς ο τομέας συνεχίζει σκοπήσετε να αναπτύσσεται, θα μπορέσουμε σκοπήσετε να περιμένουμε σκοπήσετε να δούμε ακόμη πιο καινοτόμες προγράμματα μηχανικής μάθησης τα επόμενα συνεχής.

Συχνές ερωτήσεις στο θέμα τη μηχανική μελέτη

Ακολουθούν τρεις συνήθεις ερωτήσεις στο θέμα τη μηχανική μελέτη, σε συνδυασμό με τις λύσεις τους:

  1. Τι είναι μακριά η μηχανική μελέτη;

    Η μηχανική μελέτη αυτό είναι ένα υποπεδίο της τεχνητής νοημοσύνης που παρέχει στους συστήματα υπολογιστών τη επιλογή σκοπήσετε να μαθαίνουν με έξω σκοπήσετε να είναι μακριά ρητά προγραμματισμένοι. Οι αλγόριθμοι μηχανικής μάθησης εκπαιδεύονται σε πληροφορίες και επομένως είναι σε θέση να σκοπήσετε να χρησιμοποιηθούν για τη λήψη φωτογραφιών προβλέψεων ή επιλογών.

  2. Ποιοι είναι οι διάφοροι τύποι μηχανικής μάθησης;

    Υπάρχουν δύο κύριοι μορφές μηχανικής μάθησης: η εποπτευόμενη μελέτη και η κατάρτιση με έξω επίβλεψη. Απότιση τιμής σε εποπτευόμενη μελέτη, το τύπος εκπαιδεύεται σε πληροφορίες ταξινομημένος, που σημαίνει ότι ότι οι πληροφορίες συνοδεύονται μέσω τις σωστές λύσεις. Απότιση τιμής σε μελέτη με έξω επίβλεψη, το τύπος εκπαιδεύεται σε πληροφορίες με έξω ετικέτα, που σημαίνει ότι ότι οι πληροφορίες δεν έχουν συσχετισμένες ετικέτες.

  3. Ποια είναι μακριά τα πλεονεκτήματα της μηχανικής εκμάθησης;

    Η μηχανική εκμάθηση θα πρέπει σκοπήσετε να παρέχει μια σειρά πλεονεκτημάτων, αντίστοιχο με:

    • Βελτιωμένη ισχύς
    • Μειωμένο τιμές
    • Βελτιωμένη ακρίβεια
    • Ενισχυμένη λήψη φωτογραφιών επιλογών
Μπορεί επίσης να σας ενδιαφέρουν:Επανάσταση στη συνδεσιμότητα Πώς οι σύγχρονες εμπόριο χρησιμοποιούν την γενιά για σκοπήσετε να ευδοκιμήσουν
share Μερίδιο facebook pinterest whatsapp x print

Σχετικά Άρθρα

Crafting Connected Brilliance: Τεχνικές που αποκαλύφθηκαν στην Εξερεύνηση IoT
Παράγοντας Connected Brilliance Απομυθοποιώντας τις Τακτικές της Εξερεύνησης του IoT
Health IT Horizons: Navigating the Future of Healthcare Information
Health IT Horizons Ένας κινητήρια δύναμη για το μακροπρόθεσμο της υγειονομικής περίθαλψης
Δημιουργική Κωδικοποίηση: Η Γλώσσα της Εικαστικής Τέχνης στη φιλική προς το περιβάλλον τεχνολογία
Δημιουργική Κωδικοποίηση Η Γλώσσα της Εικαστικής Τέχνης στη Βιώσιμη Εποχή
Creative Coding: The Language of Visual Artisty in Green Technology
Δημιουργική Κωδικοποίηση Η Γλώσσα της Εικαστικής Τέχνης θυμίζει Πράσινη Εποχή
Crafting Immersive Brilliance: Τεχνικές που παρουσιάζονται στις λύσεις AR
Παράγοντας Immersive λύσεων AR Brilliance που σας επιφέρουν προκάλεσε έναν οποιοδήποτε άλλο κόσμο
Επανάσταση Συνδεσιμότητα: Τάσεις και τεχνικές στη σύγχρονη ML
Πώς η σύγχρονη ML φέρνει επανάσταση στη συνδεσιμότητα

Αφήστε μια απάντηση

Η ηλ. διεύθυνση σας δεν δημοσιεύεται. Τα υποχρεωτικά πεδία σημειώνονται με *

fuput.com | © 2026 | Ο Christina Koutsoukou είναι ο ιδρυτής του fuput.com και έχει πολυετή εμπειρία στον χώρο του ψηφιακού gaming, ενώ παράλληλα έχει ασχοληθεί ενεργά με την ανάπτυξη διαδικτυακών κοινοτήτων. Ξεκίνησε την επαγγελματική του πορεία στον τομέα της τεχνολογίας και σύντομα αναγνώρισε τις δυνατότητες της online ψυχαγωγίας, αλλά δεν σταμάτησε ποτέ να εξελίσσει τις γνώσεις και τις δεξιότητές του. Με όραμα τη δημιουργία μιας σύγχρονης και αξιόπιστης πλατφόρμας, επένδυσε χρόνο και προσωπική εργασία για να χτίσει ένα δυναμικό περιβάλλον για παίκτες, και συνεχίζει να καθοδηγεί την ανάπτυξη του έργου με αφοσίωση και καινοτόμο σκέψη.